Porsche makes new bid to save the manual gearbox with Koenigsegg-inspired auto mode
Shift-by-wire technology can switch between automatic and manual operation

A patent application from Porsche has just been revealed and it looks like it could save the manual gearbox.
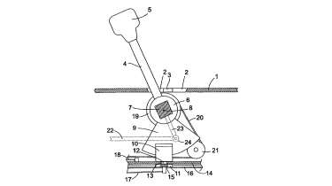
The new filing, taken from the German Patent and Trademark office, is described as a “gear selector device for selecting gears of a motor vehicle transmission”. Essentially, it’s an automatic transmission with Drive, Neutral and Reverse, that also allows a manual shift using a traditional H-pattern when you want to shift gears yourself.
Koenigsegg launched a similar system on its CC850 hypercar a few years ago where it offered both a manual and automatic experience in one car thanks to a six-speed gated manual along with an automatic nine-speed. The CC850 also had a clutch pedal, but there’s no mention of a third pedal in the Porsche patents.
Rather than a mechanical linkage to the transmission, the Porsche manual system operates using shift-by-wire tech. This in theory means there should be less of an issue with higher torque figures – often a limiting factor for manual gearboxes and usually better handled by an automatic transmission.
Given that Porsche’s manual shifts have a reputation for having amongst the slickest feel in the automotive industry, it’s no surprise that work is being undertaken to ensure this new technology matches the experience delivered by the firm’s current crop of manuals. The new set-up has various sensors to detect the angle of the gear lever, plus electric motors and springs, which should recreate the feel of a traditional Porsche manual.
Despite offering the automatic PDK transmission across its internal-combustion-engined range of cars, Porsche is one of a few sports car manufacturers still committing to manual gearboxes. While there’s no manual version of the track-focused 911 GT3 RS, the GT3 and Carrera T can still be had with a six-speed manual - as can the Boxster and Cayman, both of which can be found on the Auto Express Buy A Car service.

Cars with a manual transmission are falling out of fashion fast. Last year, just 96 of the models sold in the UK had a manual gearbox, while you could choose from 404 automatics. The rise of automatic-only electric cars, the shrinking of the market for city cars – which are typically equipped with manual gearboxes – and sports cars choosing automatics for greater performance all account for the decline in manual gearboxes.
Did you know you can sell your car through Auto Express? We’ll help you get a great price and find a great deal on a new car, too.









